各学院:为做好国家留学基金委“2025年青年骨干教师出国研修项目”选派工作,支持我校青年骨干教师前往教育、科技发达国家的知名院校、科研院所、实验室等机构研修,特作如下通知安排:
第一章 总则
第一条 为做好青年骨干教师出国研修项目选派工作,制定本指南。
第二条 国家留学基金管理委员会(以下简称国家留学基金委)负责本项目的组织实施工作。
第二章 选派计划
第三条 2025年选派规模另行公布。
第四条 访问学者的留学和资助期限为3-12个月,博士后的留学和资助期限为6-24个月。
第五条 选派专业领域由各校结合本校人才队伍学科建设实际需要研究确定。
第六条 留学人员主要派往教育、科技发达国家的知名院校、科研院所、实验室等机构。
第七条 留学人员需自行联系国外留学单位。
第八条 资助内容包括一次往返国际旅费和资助期限内的奖学金。奖学金资助标准及方式按照国家现行有关规定执行。资助内容一般为一次往返国际旅费和资助期限内的奖学金。奖学金是用于资助国家公派出国留学人员在外学习期间的基本学习生活费用,可用于支付生活费、注册费、医疗保险费、书籍资料费、板凳费、签证延长费等。具体资助方式、资助标准等以录取文件为准。
项目所需经费由国家留学基金与各校按1:1配套比例共同承担。
第三章 申请条件
第九条 符合《2025年国家留学基金资助出国留学人员项目指南》(https://www.csc.edu.cn/chuguo/s/3696)规定的申请人基本条件。
第十条 须为高校重点培养的优秀青年教师或实验室骨干,在校从事教学、科研或管理工作并取得突出成绩,具有扎实的专业基础、较强的教学、科研能力或组织、管理能力。
第十一条 访问学者申请人应符合以下条件:年龄不超过45周岁(1979年1月1日以后出生),本科毕业后一般应有5年以上的工作经历,硕士毕业后一般应有2年以上的工作经历。对博士毕业的申请人,没有工作年限的要求。
第十二条 博士后申请人应符合以下条件:年龄不超过40周岁(1984年1月1日以后出生),应为学校在职人员及重点培养的后备师资(含应届博士毕业生)。
第十三条 申请时须提交拟留学单位的正式邀请函。
第十四条 外语水平应符合国家留学基金资助出国留学外语条件及拟留学国家、留学单位的语言要求。
(一)访问学者及博士后类别申请人,外语水平需达到以下条件之一:
1.参加“全国外语水平考试(WSK)”并达到合格标准。各语种要求如下:
-英语(PETS5):笔试总分55分(含)以上,其中听力部分18分(含)以上,口试总分3分(含)以上;
-德语(NTD):笔试总分65分(含)以上;
-法语(TNF):笔试总分60分(含)以上;
-日语(NNS)/俄语(ТЛРЯ):笔试总分60分(含)以上,其中口试总分3分(含)以上。
外语专业本科(含)以上毕业的证明材料为学历或学位证书,证书应注明所学语种(专业语种应与留学目的国使用的语种一致)。
近十年内曾在同一语种国家或地区连续留学8个月(含)以上,或连续工作12个月(含)以上,或曾以国家公派高级研究学者身份留学3个月(含)以上。
往年开具的《留学人员回国证明》或可认定工作/留学期限、工作/留学单位和学历的相关佐证材料:
①曾在国外取得学历学位人员应提供:国家移民管理局官网打印的本人出入境记录、国外院校颁发的学位证书或毕业证书/教育部留学服务中心开具的国外学历学位认证书。
②曾在国外工作或研修人员应提供:国家移民管理局官网打印的本人出入境记录、曾留学单位及工作单位人事部门分别出具的在外学习或工作的证明。
对曾留学国与拟留学国使用语言不一致的,须另行提供曾留学单位出具的工作语言为相应语种的证明。
曾在教育部指定出国留学人员培训部参加相应语种培训并获结业证书。各语种要求如下:
-英语:高级班结业证书;
-德语、法语、日语、俄语、西班牙语、意大利语:中级班结业证书。
参加雅思、托福考试的证明材料为达标成绩单,雅思(学术类)6.5分、托福网考95分;
德语、法语、西班牙语、意大利语、日语、韩语水平考试,成绩达到以下标准:
德语、法语、西班牙语、意大利语达到欧洲统一语言参考框架(CECRL)B2级,包括参加相应语种考试并取得等同于CECRL B2级的证书或成绩,如德语TestDaF12分以上,法语TEF541分以上、TCF400分以上、DELFB2,西班牙语TELEB2,意大利语CELI3、CILSDue B2、PLIDA B2等;
日语达到日本语能力测试(JLPT)三级(N3);
韩语达到TOPIK3级。
(二)赴非英语国家外语合格条件的说明:
外方邀请信须明确工作语言。对外方邀请信中明确表述可使用英语作为工作语言的留学人员,英语达到国家公派合格标准也可以申请并派出,派出前可按自愿原则到有关教育部出国留学人员培训部参加对象国语言初级培训,申报时提交英语水平证明材料即可;对外方邀请信中明确表述使用英语以外语种作为工作语言的留学人员(含邀请信中未明确工作语言者),应达到上述外语合格条件规定的相应语种合格要求,并提交相应外语水平证明材料。
(三)关于2025年适当放宽青骨项目外语合格条件认定标准的说明:
申请人可通过国外拟留学单位组织的面试、考试等方式达到其入学语言要求,但须在外方正式邀请信中注明或单独出具证明。
申请时合格且外语成绩证明在有效期内,派出时即可视为外语合格。语言成绩有效期为两年。
第四章 申请及录取
第十五条 遵循“公开、公平、公正”的原则,采取“学校选拔推荐,国家留学基金委审核录取”的办法。访问学者重点依托教学研究、科学研究项目或研究课题进行选拔,其出国研修计划应与在研项目或课题紧密结合。
第十六条 优先支持科研团队的中青年学术带头人及成员赴国外高水平大学强项学科或科研机构等进行课题研究与科研合作。
第十七条 申请人应当按照项目规定的程序、时间和要求提交申请材料,并对材料的真实性负责。(https://www.csc.edu.cn/article/3700)
申请人提交材料:
1)《国家留学基金管理委员会出国留学申请表》(访学类)
2)《单位推荐意见》(无需扫描上传)
3)有效身份证复印件
4)外语水平证明复印件
5)国外单位正式邀请信复印件
6)职称证书、最高学历、学位证书复印件
7)依托项目在研证明
8)外方合作者简历
9)获奖证书复印件(不超过5页)
请申请人按以上顺序准备一份纸质申请材料,并按国家公派留学管理信息平台上的说明将相关材料扫描后上传至信息平台。如提供的材料中有英语以外语种书写的,需另提供中文翻译件。申请材料一律使用A4复印纸打印或复印,请在申请表第一页粘贴申请人近期彩色照片(一寸免冠、光纸正面)。申请人需向受理单位提交一套书面申请材料由其审核留存(留存期限为两年)。
第十八条 项目实施院校应对候选人的个人基本信息、申报条件、政治思想、师德师风/品行学风及身心健康情况等方面进行严格把关;组织3名(含)以上专家对申请人的专业基础、科研能力、发展潜力、外语水平及国外留学单位等进行评审;参与评审专家应为教授、博士生导师,并具有一年以上出国交流经历,其所从事的专业应与申请人留学专业或相关研究领域一致或相近。项目实施院校应对候选人出国留学提出明确目标要求,对申请材料进行认真审核,并有权退回不真实、不一致、不符合要求的申请。项目实施院校需出具有针对性的单位推荐意见(应含政治思想、师德师风等方面的评价);经校内公示后向国家留学基金委提交推荐人员名单。
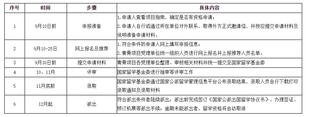
2025年9月10日前,申请人自行或通过所在单位对外联系,取得外方正式入学通知书或邀请信,并按应提交的申请材料及说明准备申请材料。
校内报名时间为:2025年4月21日至2025年9月10日。申请人在我校外事管理系统 https://waishi.sdju.edu.cn进行网上报名。
在2025年9月10日前,申请人将所有申请材料按项目要求的顺序打包发送至chenyi-zhao@sdju.edu.cn。 (电子版申请材料以“学院名称+姓名+申请2025年青年骨干教师出国研修项目”为文件名)
经学校审核后,申请人方可登录国家公派留学管理信息平台进行网上报名。
2025年的网上报名及申请受理时间为9月10-25日。项目实施院校统一组织候选人在规定时间内登陆国家公派留学信息管理系统(http://sa.csc.edu.cn)进行网上报名,并按照《2025年青年骨干教师出国研修项目申请材料及说明》准备申请材料并在线提交。
项目详情请登录国家留学网2025年青年骨干教师出国研修项目专栏https://www.csc.edu.cn/chuguo/s/3696查看。
第十九条 项目实施院校应于9月30日前将单位推荐公函、《初选名单一览表》、《依托科研项目和课题研究选派情况统计表》原件提交至国家留学基金委;将《校内专家评审意见表》扫描后统一上传至国家公派留学信息管理系统。候选人纸质材料由各校留存,留存期限为2年。
第二十条 国家留学基金委组织对申请人材料进行审核并确定录取结果。
第二十一条 录取结果于11月底公布。申请人可登录国家公派留学管理信息平台(http://sa.csc.edu.cn)查询录取结果,并下载打印录取文件。
第五章 派出与管理
第二十二条 被录取人员的留学资格有效期保留至2026年12月31日。凡未按期派出者,留学资格自动取消。
第二十三条 留学人员在办理签证、预订机票等派出手续前,须登录国家公派留学管理信息平台(http://sa.csc.edu.cn)查阅是否需要提交补充材料。如遇问题,请按录取国别或地区咨询国家留学基金委欧亚非事务部、美大事务部。
第二十四条 对留学人员实行“签约派出,违约赔偿”的管理办法。派出前,留学人员须按要求签署《国家公派出国留学协议书》;办理国家公派留学奖学金专用银行卡(详见https://www.csc.edu.cn/chuguo/s/1552);办理护照、签证、《国际旅行健康证书》;通过教育部留学服务中心办理预定机票等派出手续。
第二十五条 在为留学人员办理派出手续时,项目实施单位及留学服务机构应按要求认真审核其留学国别、留学单位、留学期限等信息。
第二十六条 留学人员自抵达留学所在国后10日内须凭《国家留学基金资助出国留学资格证书》及相关材料,向中国驻留学所在国使(领)馆办理报到手续,具体按照驻留学所在国使(领)馆要求办理。
第二十七条 对留学人员实行“签约派出,违约赔偿”的管理办法。派出前,留学人员须按要求签署《国家公派出国留学协议书》并向所在单位和国家留学基金委办理派出手续,抵达留学所在国后按照国家公派留学管理信息平台提示和我国驻留学所在国使(领)馆要求办理报到手续。
第二十八条 留学人员在国外留学期间,应自觉遵守所在国法律法规、国家留学基金资助有关规定及《国家公派出国留学协议书》的有关约定,按要求完成留学计划,自觉接受留学单位、国内推选单位和驻外使(领)馆的指导和管理,满足领取奖学金条件。留学人员学成后应按期回国履行回国服务义务,回国之日起3个月内须在国家公派留学管理信息平台登记回国信息。
第二十九条 项目实施院校应对本校人员承担管理主体责任,制定校内国家公派访问学者出国留学管理办法,统筹考虑“选拔、派出、管理、回国、发挥作用”各环节,对留学人员加强目标和过程管理,具体工作应有专门机构和人员负责。
(一)在留学人员录取后,及时了解其思想动向,对存在问题的人员不予派出;合理安排其工作,督促并保证其按期派出。
(二)在留学人员派出前,应指导、协助其办理出国手续,并进行行前教育,对其国外研修任务和计划提出明确要求,同时,加强心理、精神和道德诚信方面的教育指导。
(三)在留学人员派出后,应加强对其指导,保持定期联系,对留学人员所提交的研修报告进行认真审核,做好在外管理和按期回国工作。
(四)在留学人员回国后,应进行考核,确保留学效益。
第三十条 项目实施院校应定期对本单位派出在外管理和回国情况以及取得的公派留学效益等情况进行总结,并将《青年骨干教师出国研修项目年度报表》连同典型事例等材料提交至国家留学基金委。
第三十一条 鼓励留学人员与获得资助有关的论文、研究项目或科研成果在成文、发表、公开时注明“本研究/成果/论文得到中国国家留学基金资助”。
六、联系方式
校内联系人:赵老师
联系电话:38223156

